Home
About
About the University
Vision and Mission
Leadership
Visitor
Chancellor
Vice Chancellor
Registrar
Dean (Academic)
Chief Finance and Accounts Officer
Controller of Examinations
Authorities
Sponsoring Body
Governing Body
Board of Management
Academic Council
Advisory Board
Academics
Overview
Bina Chowdhury Central Library
MoUs
Photo Gallery
Museum
Academic Calendar 2025-26
GCU Magazine 2025
Holiday List 2026
NEP 2020
CWES Newsletter
Consultancy
Programs Offered
Under Graduate
Post Graduate
Ph.D.
Diploma & Certificate
Schools of Studies
School of Engineering and Technology
School of Management and Commerce
School of Pharmaceutical Sciences
School of Humanities & Social Sciences
School of Natural Sciences
School of Allied Health Sciences
School of Agriculture & Allied Sciences
Centre for Legal Studies
Centre for Multidisciplinary Studies
Faculty Members
Professors of Practice
Engineering & Technology
Management and Commerce
Pharmaceutical Sciences
Humanities and Social Sciences
Natural Sciences
Allied Health Sciences
Law
Agriculture & Allied Sciences
Admission
Programmes /Courses
Information Brochure
Apply Online
GCURET
Admission Procedure & Eligibility
Advertisement
Leaflet
E-Prospectus
Fee Structure
Fee structure B.Tech. CSE(AI&ML)
Fee Refund Policy
PM-Vidyalaxmi
Hostel Information
Bus Service
Scholarships
Govt. Scholarships
GCU Scholarships for 2026-27
Research
RDC
Ph.D.
Ph.D. Regulation
Supervisor
Campus
Our Constituent Campus (Tezpur)
School of Agricultural Science
School of Pharmaceutical Sciences
Campus Tour
Wall Magazine
Campus Facilities
SAIF
CCSEA approved Animal House
Central Workshop
AICTE Idea-Lab
Bina Chowdhury Central Library
Indoor stadium
Hostel
Gymnasium & Sports
Internet and Wi-Fi Facility
ATM Facility
Related Links
Virtual Tour
Office of Dean of Student Affairs
Events
Euphuism 2026
IQAC
IQAC Home
Photogallery
UGC
Mandatory Disclosure
Public Self-Disclosure
About GCU
About Us: Overview
Act and Statutes
Institutional Development Plan
Constituent Campus
School of Agricultural Science
School of Pharmaceutical Sciences
Accreditation
UGC
AICTE
PCI ( GUWAHATI)
PCI (TEZPUR)
NBA
NIRF
Annual Reports
Audit Report
Sponsoring Body
Administration
Chancellor
Vice-Chancellor
Registrar
Chief Finance and Accounts Officer
Controller of Examinations
Ombudsperson
Authorities
Sponsoring Body
Governing Body
Board of Management
Academic Council
Advisory Board
Internal Committee
Academic Leadership
Academics
Programs Offered
UG
PG
Ph.D.
Diploma & Certificate
Academic Calender
Examination
Examination Cell
Notification
Result
Schools of Studies
School of Engineering and Technology
School of Management and Commerce
School of Pharmaceutical Sciences
School of Humanities and Social Sciences
School of Natural Sciences
School of Allied Health Sciences
Centre for Legal Studies
School of Agriculture & Allied Sciences
Faculty Members
School of Engineering and Technology
School of Management and Commerce
School of Pharmaceutical Sciences
School of Humanities and Social Sciences
School of Natural Sciences
School of Allied Health Sciences
Centre for Legal Studies
Faculty Members of School of Agriculture Science
IQAC
Library
Academic Collaboration
Admission
Prospectus
Admission Procedure
Fee Refund Policy
Research
RDC
Entrepreneurship Cell
Central Facilities
AICTE Idea Lab
Central Workshop
CCSEA Approved Animal House
SAIF
Student Life
Sports Facility
NSS
NCC
Hostel Details
Placement Cell
Grievance Redressal Cell
Wellness Centre
ICC
Anti Ragging Cell
Anti Discrimination Cell
SC/ST Cell
Facilities for Differentially-Abled
Alumni
Information Corner
CPIO & Appellate Authority
Circulars and Notices
News Bulletin
Recent Events
Job Openings
Reservation Roster
Study in India
Picture Gallery
Contact US
Policies
Student Affairs
Anti Ragging Information
Ragging
Mentoring
Discipline
Hostel Rules
Internship Programme
Internship Policy
Internship Guidelines
SWAYAM Regulations
Academic Regulations
Research Policy
IPR Policy
Forms
Innovation and Start-up Policy
Research Financial Support Policy
Incentives Scheme For Promoting R&D(GCU-ISRAD)
Consultancy Policy
Work Order Form
MOU & Research Collaboration Policy
International Student Guidelines
Incubation Centre Policy
Financial and Accounting Rules
Service Rules
Leave Rules
Cell
Anti-Ragging
Anti-Ragging Committee
Anti-Ragging Week 2025
Internal Committee(IC)
Equal Opportunity
Members
About
Grievance Redressal Cell
Anti Discrimination Cell
SC/ST Cell
Gender Sensitization Cell
Vikshit Bharat2047
Entrepreneurship Development
Training & Placement Cell
Research & Development Cell
NCC
ISTE
NSS
IIC
Examinations
Examination Cell
Notification
Results
Career
Examination Cell
Notification
Result
ERP Login
Alumni Site
Join Channel
Â
Enquiry
Contact Us
Home
About
About the University
Vision and Mission
Leadership
Visitor
Chancellor
Vice Chancellor
Registrar
Dean (Academic)
Chief Finance and Accounts Officer
Controller of Examinations
Authorities
Sponsoring Body
Governing Body
Board of Management
Academic Council
Advisory Board
Academics
Overview
Bina Chowdhury Central Library
MoUs
Photo Gallery
Museum
Academic Calendar 2025-26
GCU Magazine 2025
Holiday List 2026
NEP 2020
CWES Newsletter
Consultancy
Programs Offered
Under Graduate
Post Graduate
Ph.D.
Diploma & Certificate
Schools of Studies
School of Engineering and Technology
School of Management and Commerce
School of Pharmaceutical Sciences
School of Humanities & Social Sciences
School of Natural Sciences
School of Allied Health Sciences
School of Agriculture & Allied Sciences
Centre for Legal Studies
Centre for Multidisciplinary Studies
Faculty Members
Professors of Practice
Engineering & Technology
Management and Commerce
Pharmaceutical Sciences
Humanities and Social Sciences
Natural Sciences
Allied Health Sciences
Law
Agriculture & Allied Sciences
Admission
Programmes /Courses
Information Brochure
Apply Online
GCURET
Admission Procedure & Eligibility
Advertisement
Leaflet
E-Prospectus
Fee Structure
Fee structure B.Tech. CSE(AI&ML)
Fee Refund Policy
PM-Vidyalaxmi
Hostel Information
Bus Service
Scholarships
Govt. Scholarships
GCU Scholarships for 2026-27
Research
RDC
Ph.D.
Ph.D. Regulation
Supervisor
Campus
Our Constituent Campus (Tezpur)
School of Agricultural Science
School of Pharmaceutical Sciences
Campus Tour
Wall Magazine
Campus Facilities
SAIF
CCSEA approved Animal House
Central Workshop
AICTE Idea-Lab
Bina Chowdhury Central Library
Indoor stadium
Hostel
Gymnasium & Sports
Internet and Wi-Fi Facility
ATM Facility
Related Links
Virtual Tour
Office of Dean of Student Affairs
Events
Euphuism 2026
IQAC
IQAC Home
Photogallery
UGC
Mandatory Disclosure
Public Self-Disclosure
About GCU
About Us: Overview
Act and Statutes
Institutional Development Plan
Constituent Campus
School of Agricultural Science
School of Pharmaceutical Sciences
Accreditation
UGC
AICTE
PCI ( GUWAHATI)
PCI (TEZPUR)
NBA
NIRF
Annual Reports
Audit Report
Sponsoring Body
Administration
Chancellor
Vice-Chancellor
Registrar
Chief Finance and Accounts Officer
Controller of Examinations
Ombudsperson
Authorities
Sponsoring Body
Governing Body
Board of Management
Academic Council
Advisory Board
Internal Committee
Academic Leadership
Academics
Programs Offered
UG
PG
Ph.D.
Diploma & Certificate
Academic Calender
Examination
Examination Cell
Notification
Result
Schools of Studies
School of Engineering and Technology
School of Management and Commerce
School of Pharmaceutical Sciences
School of Humanities and Social Sciences
School of Natural Sciences
School of Allied Health Sciences
Centre for Legal Studies
School of Agriculture & Allied Sciences
Faculty Members
School of Engineering and Technology
School of Management and Commerce
School of Pharmaceutical Sciences
School of Humanities and Social Sciences
School of Natural Sciences
School of Allied Health Sciences
Centre for Legal Studies
Faculty Members of School of Agriculture Science
IQAC
Library
Academic Collaboration
Admission
Prospectus
Admission Procedure
Fee Refund Policy
Research
RDC
Entrepreneurship Cell
Central Facilities
AICTE Idea Lab
Central Workshop
CCSEA Approved Animal House
SAIF
Student Life
Sports Facility
NSS
NCC
Hostel Details
Placement Cell
Grievance Redressal Cell
Wellness Centre
ICC
Anti Ragging Cell
Anti Discrimination Cell
SC/ST Cell
Facilities for Differentially-Abled
Alumni
Information Corner
CPIO & Appellate Authority
Circulars and Notices
News Bulletin
Recent Events
Job Openings
Reservation Roster
Study in India
Picture Gallery
Contact US
Policies
Student Affairs
Anti Ragging Information
Ragging
Mentoring
Discipline
Hostel Rules
Internship Programme
Internship Policy
Internship Guidelines
SWAYAM Regulations
Academic Regulations
Research Policy
IPR Policy
Forms
Innovation and Start-up Policy
Research Financial Support Policy
Incentives Scheme For Promoting R&D(GCU-ISRAD)
Consultancy Policy
Work Order Form
MOU & Research Collaboration Policy
International Student Guidelines
Incubation Centre Policy
Financial and Accounting Rules
Service Rules
Leave Rules
Cell
Anti-Ragging
Anti-Ragging Committee
Anti-Ragging Week 2025
Internal Committee(IC)
Equal Opportunity
Members
About
Grievance Redressal Cell
Anti Discrimination Cell
SC/ST Cell
Gender Sensitization Cell
Vikshit Bharat2047
Entrepreneurship Development
Training & Placement Cell
Research & Development Cell
NCC
ISTE
NSS
IIC
Examinations
Examination Cell
Notification
Results
Career
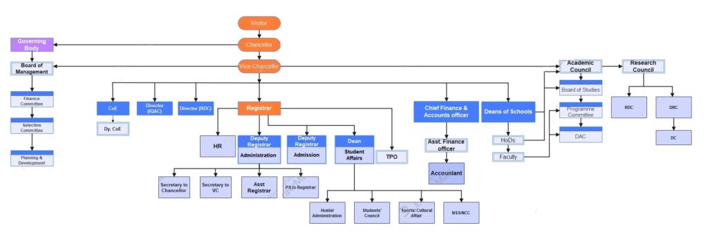
Organogram
GDPR
MENU
'
Home
About
About the University
Vision and Mission
Leadership
Visitor
Chancellor
Vice Chancellor
Registrar
Dean (Academic)
Chief Finance and Accounts Officer
Controller of Examinations
Authorities
Sponsoring Body
Governing Body
Board of Management
Academic Council
Advisory Board
Academics
Overview
Bina Chowdhury Central Library
MoUs
Photo Gallery
Museum
Academic Calendar 2025-26
GCU Magazine 2025
Holiday List 2026
NEP 2020
CWES Newsletter
Consultancy
Programs Offered
Under Graduate
Post Graduate
Ph.D.
Diploma & Certificate
Schools of Studies
School of Engineering and Technology
School of Management and Commerce
School of Pharmaceutical Sciences
School of Humanities & Social Sciences
School of Natural Sciences
School of Allied Health Sciences
School of Agriculture & Allied Sciences
Centre for Legal Studies
Centre for Multidisciplinary Studies
Faculty Members
Professors of Practice
Engineering & Technology
Management and Commerce
Pharmaceutical Sciences
Humanities and Social Sciences
Natural Sciences
Allied Health Sciences
Law
Agriculture & Allied Sciences
Admission
Programmes /Courses
Information Brochure
Apply Online
GCURET
Admission Procedure & Eligibility
Advertisement
Leaflet
E-Prospectus
Fee Structure
Fee structure B.Tech. CSE(AI&ML)
Fee Refund Policy
PM-Vidyalaxmi
Hostel Information
Bus Service
Scholarships
Govt. Scholarships
GCU Scholarships for 2026-27
Research
RDC
Ph.D.
Ph.D. Regulation
Supervisor
Campus
Our Constituent Campus (Tezpur)
School of Agricultural Science
School of Pharmaceutical Sciences
Campus Tour
Wall Magazine
Campus Facilities
SAIF
CCSEA approved Animal House
Central Workshop
AICTE Idea-Lab
Bina Chowdhury Central Library
Indoor stadium
Hostel
Gymnasium & Sports
Internet and Wi-Fi Facility
ATM Facility
Related Links
Virtual Tour
Office of Dean of Student Affairs
Events
Euphuism 2026
IQAC
IQAC Home
Photogallery
UGC
Mandatory Disclosure
Public Self-Disclosure
About GCU
About Us: Overview
Act and Statutes
Institutional Development Plan
Constituent Campus
School of Agricultural Science
School of Pharmaceutical Sciences
Accreditation
UGC
AICTE
PCI ( GUWAHATI)
PCI (TEZPUR)
NBA
NIRF
Annual Reports
Audit Report
Sponsoring Body
Administration
Chancellor
Vice-Chancellor
Registrar
Chief Finance and Accounts Officer
Controller of Examinations
Ombudsperson
Authorities
Sponsoring Body
Governing Body
Board of Management
Academic Council
Advisory Board
Internal Committee
Academic Leadership
Academics
Programs Offered
UG
PG
Ph.D.
Diploma & Certificate
Academic Calender
Examination
Examination Cell
Notification
Result
Schools of Studies
School of Engineering and Technology
School of Management and Commerce
School of Pharmaceutical Sciences
School of Humanities and Social Sciences
School of Natural Sciences
School of Allied Health Sciences
Centre for Legal Studies
School of Agriculture & Allied Sciences
Faculty Members
School of Engineering and Technology
School of Management and Commerce
School of Pharmaceutical Sciences
School of Humanities and Social Sciences
School of Natural Sciences
School of Allied Health Sciences
Centre for Legal Studies
Faculty Members of School of Agriculture Science
IQAC
Library
Academic Collaboration
Admission
Prospectus
Admission Procedure
Fee Refund Policy
Research
RDC
Entrepreneurship Cell
Central Facilities
AICTE Idea Lab
Central Workshop
CCSEA Approved Animal House
SAIF
Student Life
Sports Facility
NSS
NCC
Hostel Details
Placement Cell
Grievance Redressal Cell
Wellness Centre
ICC
Anti Ragging Cell
Anti Discrimination Cell
SC/ST Cell
Facilities for Differentially-Abled
Alumni
Information Corner
CPIO & Appellate Authority
Circulars and Notices
News Bulletin
Recent Events
Job Openings
Reservation Roster
Study in India
Picture Gallery
Contact US
Policies
Student Affairs
Anti Ragging Information
Ragging
Mentoring
Discipline
Hostel Rules
Internship Programme
Internship Policy
Internship Guidelines
SWAYAM Regulations
Academic Regulations
Research Policy
IPR Policy
Forms
Innovation and Start-up Policy
Research Financial Support Policy
Incentives Scheme For Promoting R&D(GCU-ISRAD)
Consultancy Policy
Work Order Form
MOU & Research Collaboration Policy
International Student Guidelines
Incubation Centre Policy
Financial and Accounting Rules
Service Rules
Leave Rules
Cell
Anti-Ragging
Anti-Ragging Committee
Anti-Ragging Week 2025
Internal Committee(IC)
Equal Opportunity
Members
About
Grievance Redressal Cell
Anti Discrimination Cell
SC/ST Cell
Gender Sensitization Cell
Vikshit Bharat2047
Entrepreneurship Development
Training & Placement Cell
Research & Development Cell
NCC
ISTE
NSS
IIC
Examinations
Examination Cell
Notification
Results
Career
↓
Enquiry
https://erp.gcuniversity.ac.in/enquiry